トータル368541 -今日0106 /昨日0206

画像Upload/動画埋め込み掲示板(imgboard 2015)

スマホ(iPhone,Android),ガラ携対応版&スパム対策Ver.6.0

半導体アンプ 分科会掲示板

【投稿する】

[ トップに戻る ] [ ワード検索 ] [ ガラ携対応 ] [ 管理 ]    

表示モード

   ページ指定:[ 1 . 2 . 3 . 4 . 5 . 6 . 7 . 8 . 9 . 10 . 11 . 12 . 13 . 14 . 15 . 16 . 17 . 18 . 19 . 20 . 25 . 30 . 35 . 40 . 45 . 50 . 56 ]


(new) LM3886 BTLアンプ 岩野@中野 2/24,21:49 No.4469 返信 (t)
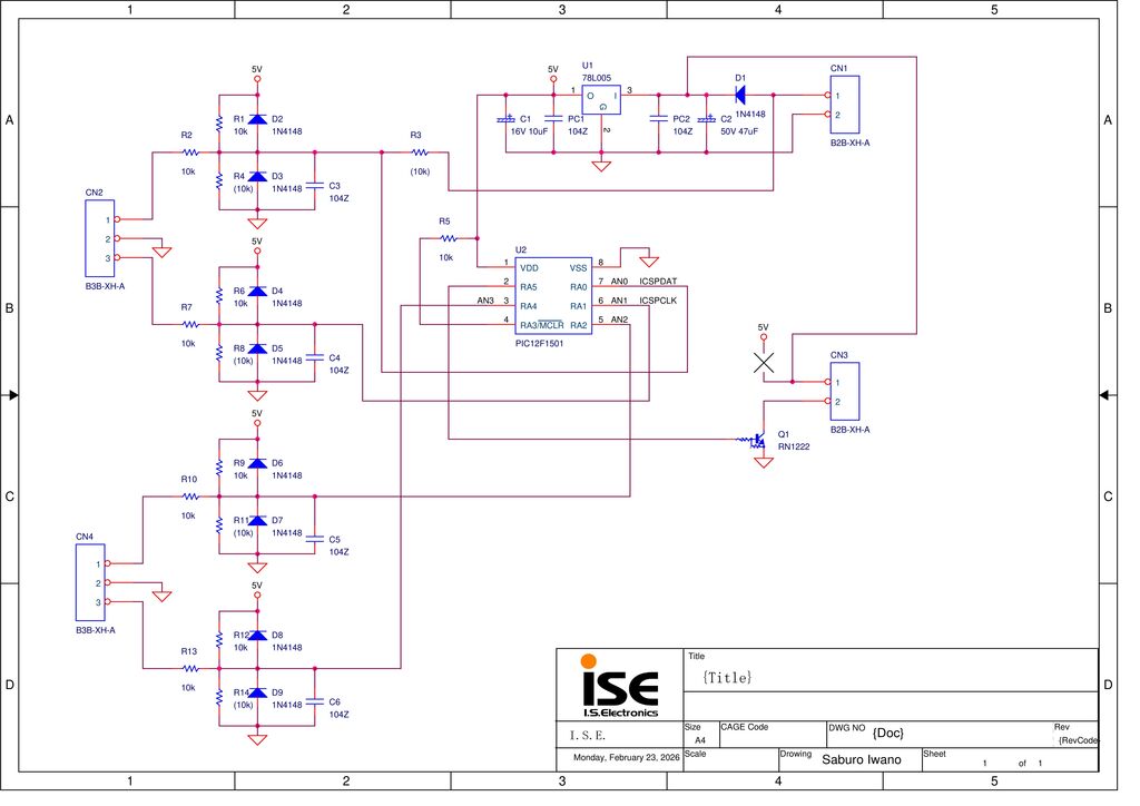
これも、2014年頃に、作成したものです。LM3886にDCサーボをかけたBTLアンプです。今回、先日開発した保護回路を入れました。電源投入時に2秒間のミュート、電源断時に即座に断、SP出力4系統のDCオフセットを監視し1V程度でたらミュートです。
メカニカルリレーは、ON抵抗がメーカー公称値では、0.1Ωとかで、なおかつ経年劣化しますが、MOSFETでは、2個直列でも5ミリオーム程度ですので、ダンピングファクターに影響は少ないです。
>> (new) 画像タイトル:img20260224215310.jpg -(Diet 4949 KB→161 KB)

保護回路モジュール 岩野@中野 2/24,21:53 No.4470
隙間に押し込みました

>> (new) 画像タイトル:img20260224215504.jpg -(Diet 5189 KB→136 KB)

全容 岩野@中野 2/24,21:55 No.4472
なかなかギチギチです。

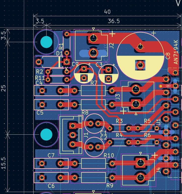
>> (new) 画像タイトル:img20260224215952.jpg -(Diet 1235 KB→87 KB)

アンプ部回路 岩野@中野 2/24,21:59 No.4474
シンプルです

>> (new) 画像タイトル:img20260224220102.jpg -(Diet 1208 KB→81 KB)

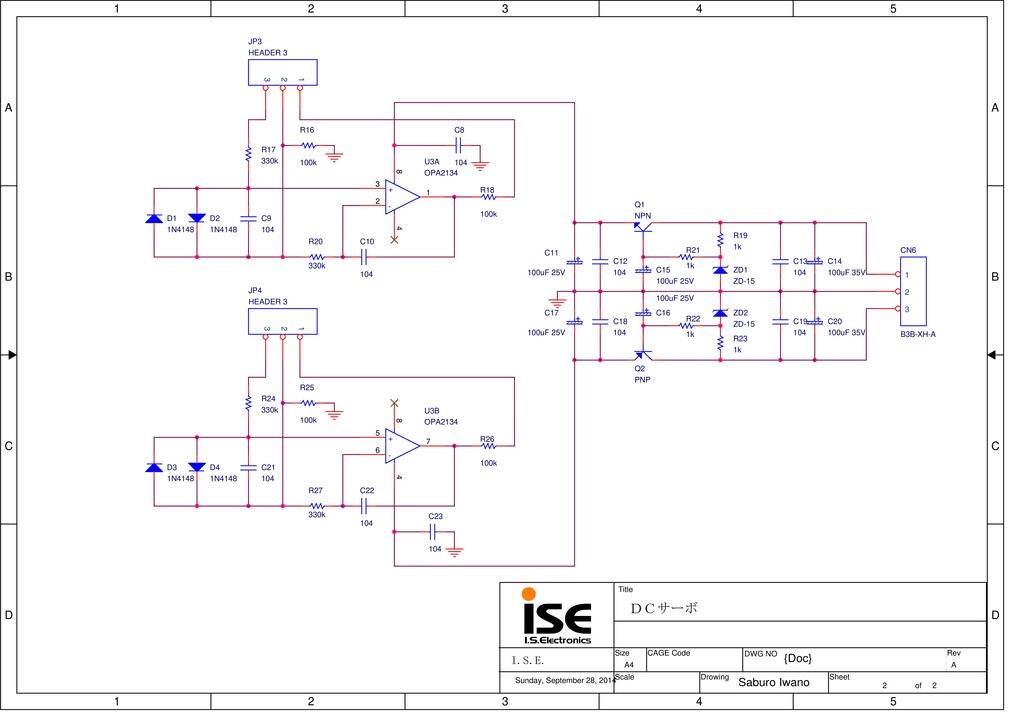
DCサーボ回路 岩野@中野 2/24,22:01 No.4475
メイン基板の下側にアドオンします



画像タイトル:img20260223184900.jpg -(Diet 1338 KB→96 KB)

無題 岩野@中野 2/23,18:49 No.4460 返信 (t)
LH0032の等価回路の、小出力パワーアンプです。
2015年位に、一旦動作させておりましたが、部品取りされて可愛そうなことになっておりましたので、フロントパネル、リヤパネルを3Dプリンタで作り、保護回路は、マイコン方式で出力はMOSFETのリレーで切っております。

>> 画像タイトル:img20260223185256.jpg -(Diet 1363 KB→97 KB)

電源回路 岩野@中野 2/23,18:52 No.4462
AC10VX2のトランスです。ドライバー段用は倍電圧整流した電源を、簡易なレギュレーターで降圧しております。


>> 画像タイトル:img20260223190105.jpg -(Diet 4226 KB→100 KB)

外観 岩野@中野 2/23,19:01 No.4463
単純なアルミ板に基板を載せて、前後は3Dプリンタで印刷したパネルです。


>> 画像タイトル:img20260223190313.jpg -(Diet 4165 KB→170 KB)

基板 岩野@中野 2/23,19:03 No.4465
本文なし


>> 画像タイトル:img20260223190535.jpg -(Diet 4244 KB→114 KB)

フロントパネル 岩野@中野 2/23,19:05 No.4466
本文なし


>> 画像タイトル:img20260223190726.jpg -(Diet 5645 KB→135 KB)

保護回路 岩野@中野 2/23,19:07 No.4468
本文なし



SPプロテクト 岩野@中野 2/23,06:39 No.4453 返信 (t)
4系統のSP出力を監視して、DCオフセットを検知する回路を、アナログで組むとかなり大規模なったので、マイコンで検出するようにしました。
電源投入時は2秒間遅延し、SP端子が±1V以上を10mS連続で検出すると、保護回路が働きます。その後、2秒間ほど異常が検出されないと、自動で保護を解除します。
Adobe PDF 書類 img20260223063910.pdf -(32 KB)
>> 画像タイトル:img20260223064303.jpg -(Diet 5024 KB→139 KB)

開発風景 岩野@中野 2/23,06:43 No.4455
本文なし

>> 画像タイトル:img20260223064528.jpg -(Diet 4636 KB→112 KB)

制御基板 岩野@中野 2/23,06:45 No.4456
本文なし

>> 画像タイトル:img20260223065450.jpg -(Diet 1551 KB→68 KB)

PDFだと回路図が見づらいので 岩野@中野 2/23,06:54 No.4457
本文なし



サンド会良いとこどりアンプ 岩野@中野 2/21,19:58 No.4452 返信 (t)
2015年に作成した回路です。
本日の三土会でリクエストがあったので、当時の回路図をアップします
Adobe PDF 書類 img20260221195820.pdf -(89 KB)


画像タイトル:img20250101171723.bmp -(95 KB)

完全対称金田DCアンプA級ミニワッター ゆうき@広島 2025/01/01,17:17 No.4439 返信 (t)
回路はできるだけ簡単にしました、何も足さない 何も引かない(笑)
回路はまねてもパーツはまねられない(泣く)
二段目差動TRコレクター(5mA)から終段TR(hFE100)ベースへダイレクト アイドリング電流0.5A hFEは温度によって変化するのでアイドリング暴走対策は放熱板に接着したC1815X2から一段目差動の電流を制限することで行っています。
時空を超えられたかな?
>> 訂正 ゆうき@広島 2025/01/02,08:55 No.4440
ブリッジ整流後の1000μ+100μは6800μ+6800μです。

>> 画像タイトル:img20250109111058.jpg -(Diet 490 KB→107 KB)

オシロ波形 ゆうき@広島 2025/01/09,11:10 No.4441
発展途上の部品から成熟した部分へ
パーツは時空を超えられたかも!


>> 画像タイトル:img20250514204448.bmp -(32 KB)

温度25度 ゆうき@広島 2025/05/14,20:44 No.4445
気温が上昇したのでアイドリング電流を測定してみました
温度25度



2SJ18 SEPPアンプ 高間@品川 2024/12/27,14:46 No.4435 返信 (t)
2025年冬のお寺大会用に製作したアンプです。
1976年にSONYから販売された3極管特性を持ったバーチカルFET 2SK60と2SJ18のセットのうち、廉価で販売されていた2SJ18のみを使い、金田式完全対称回路のエッセンスをいれた回路と当時よく使われた2N3954と2SA607を使用してみました。
なお、最近私が多用している出力段のバイアス自動調整回路と回路簡単化のため単電源動作としました。

詳細な説明や回路は添付し資料を参照してください。
>> 2SJ18 SEPPアンプ 高間@品川 2024/12/27,14:49 No.4436
ファイルを添付忘れたので追加します。
Adobe PDF 書類 img20241227144938.pdf -(711 KB)
>> 画像タイトル:img20241227145025.jpg -(Diet 1262 KB→138 KB)

無題 高間@品川 2024/12/27,14:50 No.4437
本文なし

>> 無題 ゆうき@広島 2024/12/29,17:58 No.4438
私も金田アンプを投稿しようと思っていました。
物量の投入 DCサーボを用いたアイドリング調整 
電源投入時の中点コンデンサ充電リレー OUT-25.8v
の調整はA607の共通エミッタ50Ωで調整ですか 少し
電圧がばらつくかもしれませんね? 色々と工夫されています、
参考になりました。


画像タイトル:img20241015022528.jpg -(Diet 819 KB→137 KB)

プレートアンプ用基板 HILO@町田 2024/10/15,02:25 No.4431 返信 (t)
パワードスピーカー組み込み用に、DSPとパワーアンプを一体化した基板を設計しました。入力はUSB,アナログRCA、光デジタル、同軸デジタル、AES/EBU(光デジタル出力、同軸デジタルと排他仕様)DSPにはADAU1466 、パワーアンプにはTAS6422を採用しました。AirPlay用にラズパイZero 2W用のスロットも付けてみました。今回もJLCPCBにPCBA依頼しました。 パワーアンプ部は4chにしたかったのですが、開発する量が多すぎて今回は2chだけで、あとはI2S出力を3系統付けてます

>> 画像タイトル:img20241023223423.jpg -(Diet 3610 KB→239 KB)

PCBAした基板が届きました HILO@町田 2024/10/23,22:34 No.4432
発注から8日で基板が届きました。タイミング悪く円安になってきてるので、あー日本円で決済しときゃよかったと後悔してます。週末にはパーツの買い出しに行かなきゃ・・・


>> 画像タイトル:img20241105024404.jpg -(Diet 17662 KB→157 KB)

デバック中 HILO@町田 2024/11/05,02:44 No.4433
画像はAES/EBU版です、XLRコネクターの代わりに同軸S/PDIF入力と光デジタル出力にもできます。 DSP側は動いたので、次はPICマイコンのソフト開発です。


>> 画像タイトル:img20241125012546.jpg -(Diet 2632 KB→172 KB)

音出ました HILO@町田 2024/11/25,01:25 No.4434
今回はパワー・アンプまでフルデジタル接続なので、大丈夫だろうと2層基板で作ったのですが、電源パターンにボトルネック的に細い箇所があったり、コア電源が不安定になったり、DSPをオーバクロックさせてしまい熱で3個もDSPを飛ばしてしまいましたが、やっと何とか解決できました。ソースがアナログRCA、光デジタル、同軸デジタル、USB-Audio,ラズパイと多いのでロータリーSWで電圧切替えしているのですが、ラズパイからPWMで制御できないか調査中です。



画像タイトル:img20240713101133.jpg -(Diet 275 KB→178 KB)

MITアンプ 見元@高知 2024/07/13,10:11 No.4413 返信 (t)
大橋さんこんにちは。
MITアンプができました。今回はスピーカを入れ替えからスタート。

@スピーカーを音工房ZさんのV601(V2)+Z-modena mk2に。
 しまりのない低音が多めに出る欠点はあります。


ANFB抵抗をカーボンソリッドに。
音楽プレーヤのヘッドホン出力を入力信号として使っているので、写真のようなアダプターにて、音楽プレーヤ出力でスピーカーを鳴らし、アンプ出力との比較を行いました。
カーボンソリッド抵抗が一番原音に近いと思います。


Bオペアンプ1段ではNFB量不足と判断。LME49720を2段にした高NFBアンプに。


また東京に遊びに行った際、本機を持っていきます。

>> 画像タイトル:img20240713101256.jpg -(Diet 248 KB→89 KB)

回路図です 見元@高知 2024/07/13,10:12 No.4414
シュミレーションならびに実機測定にて、心配していた発振はないことを確認しました。


>> 画像タイトル:img20240804164408.jpg -(148 KB)

MITアンプの改善 大橋@町田 2024/08/04,16:44 No.4422
オリジナルMITアンプの改善を試み、上下の出力TRのベース間にCを入れてスイッチングひずみを取りました。ただし大きくしすぎると発振するので加減がむつかしかったです。



画像タイトル:img20240506145958.jpg -(Diet 545 KB→129 KB)

ヘッドホンアンプ 大橋@町田 2024/05/06,14:59 No.4402 返信 (t)
定番のダイアモンドバッファーと昇圧トランスを組み合わせた無帰還構成のポータブルアンプです。音源は懐かしのフリスクですがトランスが妙にアナログみたいな音に変えてくれました。


画像タイトル:img20240416070832.jpg -(Diet 1536 KB→190 KB)

TDA2030アンプ 見元@高知 2024/04/16,07:08 No.4399 返信 (t)
BTLとSEPPの音を比較するとBTL>SEPPという印象を持っています。

理由はいくつか考えられますが、「スピーカー駆動電流がアースに流れ込まないため、入力信号と干渉しない」からではと考え、反転増幅+SEPP+アウトプットコン構成のTDA2030アンプを製作しました。

4月の三土会に持っていく予定です。

>> 画像タイトル:img20240430091340.jpg -(Diet 542 KB→140 KB)

2030amp 大橋@町田 2024/04/30,09:13 No.4400
TDA2030アンプ作りましたが、SW電源のせいかあまりいい音しませんし発振気味でした。発振は帰還回路にCをいれて収まていますがとりあえずサブアンプとして使ってあいます。ところで小生はTRアンプの音はコレクタ出力>エミッタ出力と思っています。MITアンプの音がいいのもそのためかと。

>> TDA2030アンプ 見元@高知 2024/05/01,19:45 No.4401
お久しぶりです、大橋さん。

今回のアンプは大失敗でした。音像が左右に揺れたり、ぼけた音がしました。BTLうんぬんよりもICの性能が良くないようですね。

TDA2030は電源変動に弱く、Supply Voltage Rejection(SVR)が50dBしかありません。その後、LM1875を試作してみて、こちらのほうがいい感じでした。PSRRが95dBあるのも納得です。

次回はLME49720のMITアンプかなと思っています。

>> 画像タイトル:img20240805110839.jpg -(171 KB)

LM1875に付いて 小高@練馬 2024/08/05,11:08 No.4423
以前、LM1875を使って製作しました。少し小さめの放熱板だった最初(写真左)は定格±30Vでの運用はサーマルミュート連発。そこで大きくした放熱板(写真右)に交換しましたが相変わらず超発熱。どうやらこのIC自体の放熱設計の問題で±20V程度での運用が実用的な様です。



>> 画像タイトル:img20240808153442.jpg -(145 KB)

MITアンプ回路 大橋@町田 2024/08/08,15:34 No.4424
見ずらいですが回路です。アナログ人間



( ★不用品を一番高く→買取価格.com )         ( ★人気クラウド&口コミ活用でサクサク検討→マンション検討.com )




   ページ指定:[ 1 . 2 . 3 . 4 . 5 . 6 . 7 . 8 . 9 . 10 . 11 . 12 . 13 . 14 . 15 . 16 . 17 . 18 . 19 . 20 . 25 . 30 . 35 . 40 . 45 . 50 . 56 ]

FREE imgboard 2015β08 Tumblr!!